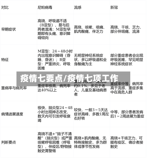
疫情七要点/疫情七项工作
多地疫情处于进展阶段!河南3县实行7天静态管理!
〖壹〗、当前多地疫情处于进展阶段 ,公众需从个人防护 、生活习惯、社交行为、疫苗接种和健康监测等方面做好防疫工作,具体如下:坚持做好防护,杜绝麻痹大意当前疫情呈多点散发、多地频发态势,奥密克戎BA.5亚分支传播力强 ,防控形势严峻 。公众需克服侥幸心理,持续保持警惕,避免因疏忽导致感染风险增加。

〖贰〗 、河南民权县实施7天静态管理全县车辆禁止上路 ,暂停各类聚集性活动,以遏制疫情扩散风险。广东多地高温预警升级全省启动144个高温预警信号,部分城市地表温度超70℃ ,需加强防暑降温措施。多省报告流感死亡病例今年已报告11例流感死亡病例,广东、福建、江西等地紧急通报,提醒公众加强流感防控 。

〖叁〗 、月27日 ,全国多地实施静态管理或临时管控措施,主要涉及甘肃、河南、云南 、贵州、黑龙江、湖北等地,具体如下:甘肃陇南成县自9月27日12时起 ,全域实行三天静态管理,具体措施未详细披露,通常包括限制人员流动 、暂停非必要经营活动等。

〖肆〗、不符合居家健康监测条件的落实3天集中隔离。(二)高、中 、低风险区来(返)郑人员 。对高风险区所在街道(乡镇)来(返)郑人员,开展7天集中隔离;对中风险区所在街道(乡镇)来(返)郑人员 ,开展7天居家隔离;对低风险区所在县(市、区)来(返)郑人员开展7天居家健康监测。
〖伍〗、河南三门峡市渑池县在无疫情情况下,自8月28日0时至8月30日24时在主城区开展为期3天的全域静态演练,非必要不外出。 具体安排如下:静态演练背景与目的渑池县自8月19日起连续7天开展常态化核酸检测 ,结果均为阴性,当前无疫情 。
常态化疫情下的防护要点及注意事项
〖壹〗、常态化疫情下的防护要点及注意事项主要包括科学佩戴口罩 、强化个人卫生习惯、保持社交距离、加强场所管理以及关注特殊场景防护,具体内容如下:科学佩戴口罩 公共场所全程佩戴:进入超市 、商场、医院、电影院等人员密集且空间封闭的场所 ,以及乘坐地铁 、公交等公共交通工具时,必须全程规范佩戴口罩。
〖贰〗、疫情常态化下养老机构及护理院感控重点包括提升全员感控意识、强化清洁消杀措施 、完善感染防控体系及定期开展知识培训,具体内容如下:提升全员感控意识背景与必要性:养老机构内老人疫苗接种率普遍较低 ,且多患有基础疾病,属于新冠疫情高风险人群。
〖叁〗、保持良好的生活习惯手部卫生:使用洗手液(肥皂)和流动水,或含酒精的免水洗洗手液清洁双手 ,避免用脏手触摸眼、鼻 、口 。呼吸道礼仪:咳嗽或打喷嚏时用纸巾或手肘遮挡口鼻,防止飞沫传播。饮食安全:使用公筷公勺,不共用毛巾、水杯;不食用野生动物,确保肉类和蛋类彻底煮熟。
〖肆〗、要继续“戴口罩、勤洗手 、少聚集、1米线 ” ,主动接种疫苗,当好自身健康“第一责任人” 。疫情防控的常态化,要求我们始终绷紧防疫这根弦 ,让防疫措施成为一种习惯,主动佩戴口罩、主动测温亮码 、主动报备、自觉配合核酸检测。
〖伍〗、0-6岁儿童常态化疫情防控中,儿童防护的九个要点如下:加强疫苗接种:统计显示 ,未接种疫苗者新冠死亡率是完全接种疫苗者的14倍 、是加强接种疫苗者的41倍。

疫情未结束,防控别放松!
尽管湖北除武汉外新增确诊和疑似病例双清零,但疫情尚未彻底结束,防控工作仍不能放松 ,需持续坚持科学防控措施直至官方宣布疫情解除。以下是具体的疫情防控措施及要点:减少外出避免前往高风险地区:不去疾病正在流行的地区,减少走亲访友和聚餐活动,尽量选取在家休息 ,降低感染风险 。
总结:疫情尚未结束,德尔塔等变异毒株的传播风险和全球疫情的严峻性要求我们持续做好个人防护,积极接种疫苗,并配合政府防疫措施。只有坚持科学防控 ,才能逐步战胜新冠病毒。
疫情还未结束时出现扎堆出门现象,是非常危险且不可取的,此时仍需保持高度警惕 ,不可放松防控 。国内扎堆现象频发餐饮场所扎堆:广州餐饮商家“陶陶居”宣布接受堂食后,出现大量市民聚集就餐的场景,营业不到半天便被责令叫停。
核心内容:北京疫情已得到有效控制 ,但病例增长曲线会延续一段时间,存在“拖尾现象”,即感染人数不会立即归零 ,需保持战时状态。意义:坚定防控信心,但需警惕松懈心态,强调“疫情未结束 ,防控不放松 ” 。8起与新发地市场相关的聚集性疫情 发布人:市疾控中心副主任庞星火(下午发布会)。
反弹压力巨大,防控需持续发力疫情防控的特殊性在于其具有隐蔽性和传播性。即使局部地区短期内无新增病例,仍可能存在无症状感染者或未被发现的传染源 。若放松警惕,可能导致疫情快速扩散。例如 ,此前部分地区因防控措施松动出现病例反弹,教训深刻。